IRIS is a new way to e-file the 1099 series forms.
It's similar to FIRE in that:
| • | You need a TCC to file. |
| • | You generate an upload file to upload to the IRS. |
What's different is:
| • | Establishing an account required an ID.ME account which requires a picture ID, etc. This may feel onerous to some people but it actually goes quite smoothly. |
| • | The Setup takes a few extra steps. |
| • | The upload is a few clicks. You don't need to navigate a website, etc. |
| • | Status updates are a few clicks as well. |
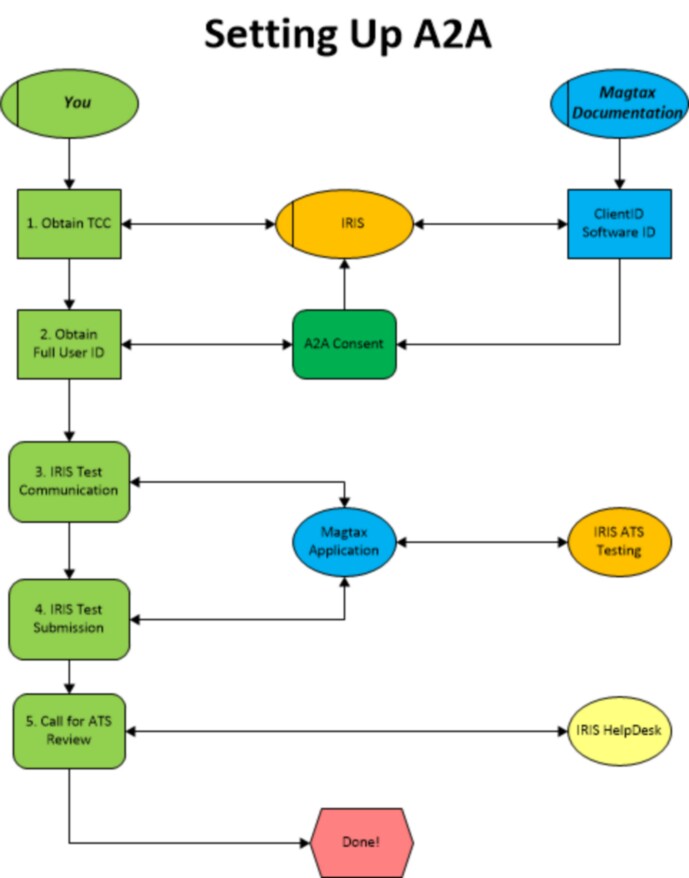
There are 2 things you need to obtain from the IRS. An IRIS TCC (not the same as Fire) and a Full User ID.
The TCC is 5 characters and looks like: ABCLF (example)
The FUID is 20 characters and looks like: ABTAXTG74H-74430159 (example)
Here's the process:
Here are the steps to working with IRIS in Magtax.
| 1. | Get an IRIS Transmitter Control Code. This establishes you as a user on the IRIS system. |
| 2. | Get a Full User ID. This permits you to use Magtax to submit your filings. It grants consent/permissions for the Magtax software to communicate with IRIS and submit data. |
| 3. | Perform a Test Communication. This tests that your authentication is working. |
| 4. | Perform a Test Data Submission. This confirms with the IRIS system that you are reporting data correctly. |
